联系方式:18052091425(镇江)

医学科研服务

生物信息学研究服务

时间:2024-05-17



<表观遗传-MBD甲基化测序分析流程>


<表观遗传-RRBS甲基化测序分析流程>


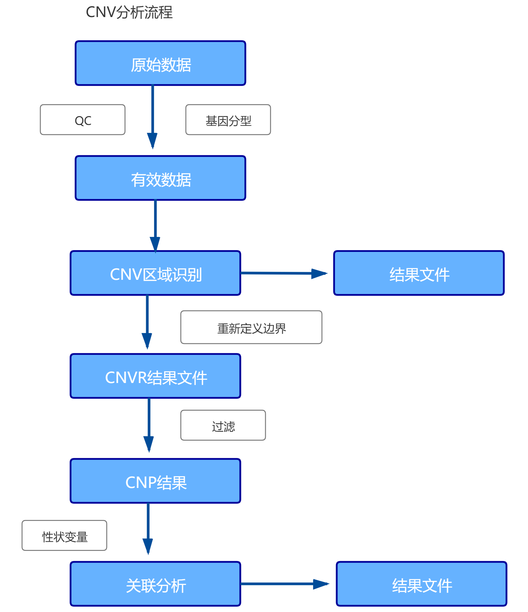
<基因芯片-CNV分析流程>


<基因芯片-GWAS分析流程图>


<基因组-宏基因组shotgun方法测序分析流程>


<基因组-目标序列捕获测序分析流程>


<转录组-IncRNA测序分析流程>